首页
>
政务公开
>
法定主动公开内容
>
数据发布
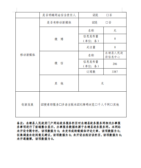
2025年度永靖县人民政府网站工作年度报表
来源:永靖县人民政府办公室
浏览次数:
次
发布时间:2026-01-12
字号:
大
中
小
收藏
PDF文件:
政府网站年度工作报表(2025年度).pdf
关闭
打印
纠错